葛圩开车撞人案件视频最新进展报道
网络上广泛流传一段关于“葛圩开车撞人案件”的视频,引起了广大网友的关注和热议,本文将对这一事件的最新情况进行梳理和探讨。案件背景我们先来回顾一下案件的背景,葛圩开车撞人案件发生在某城市,涉及人员伤亡,这一事件发生后,...
回望2020,突发事件下的挑战与机遇共存时光
随着岁月的车轮缓缓驶向新的十年,我们回首望去,2020年的种种突发事件依然历历在目,这一年,全球都在经历着一场前所未有的挑战,无论是健康、经济还是社会层面,都受到了巨大的冲击,本文将围绕这些突发事件,探讨其带来的挑战...
精选理想句子摘抄与励志语录,百度收录标准,吸睛标题抢先看!
人生道路上,我们总会遇到各种困难和挑战,在这漫长的旅程中,理想如同明灯,指引我们前行,励志语录和励志句子则如同心灵的鸡汤,鼓舞我们勇敢面对困难,以下是一些关于理想的句子摘抄和励志语录,希望能激励我们在追求梦想的道路上...
林芝最新新闻头条速递
林芝市是西藏自治区的一个美丽城市,位于雅鲁藏布江中游,是一个充满活力和魅力的地方,林芝市有许多新闻头条吸引了人们的关注,本文将围绕这些最新头条进行介绍和分析。林芝市经济发展取得新突破林芝市的经济发展取得了新的突破,据...
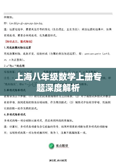
上海八年级数学上册专题深度解析
随着教育的不断发展和改革,上海地区的八年级数学教育也在不断创新和进步,本文将围绕上海八年级数学上册专题进行深入解析,帮助学生们更好地理解和掌握这一阶段的数学知识。知识点概述上海八年级数学上册专题主要包括数与代数、几何...
广东社保公司排名揭晓,影响力深度解析!
随着社会保障制度的不断完善,广东省的社保公司在为广大民众提供专业服务的道路上不断前行,本文将根据市场影响力、服务质量、业务范围等因素,对广东省的社保公司进行排名,并简要介绍其特色。排名靠前的社保公司及其特色1、XX社...
太阳能进水管品牌排行榜TOP10揭晓!
随着科技的进步和环保理念的深入人心,太阳能设备的应用越来越广泛,太阳能进水管作为一种高效、环保的管道系统,正受到越来越多人的关注和青睐,本文将为您介绍太阳能进水管排名前十名的品牌,以便您更好地了解并选择适合自己的产品...
疫情最新通告,今日热搜动态更新
随着全球疫情的蔓延,每日关于疫情的最新消息成为了公众关注的焦点,关于“疫情通告最新”的消息再次登上热搜,引起了广大网友的关注和讨论,我们将为您详细解读今日疫情的最新情况。全球疫情概况根据最新数据显示,全球疫情形势依然...
中国游戏巨头TOP5揭秘,探索业界领先者的辉煌发展之路
随着科技的飞速发展和互联网的普及,游戏产业在中国迅速崛起,成为全球关注的焦点,在这片繁荣的土壤中,涌现出了一批优秀的游戏公司,它们凭借创新的产品、精湛的技术和卓越的服务,赢得了广大玩家的喜爱和市场的认可,我们将一起探...
提升手机信号稳定性,实用方法与技巧助你畅享无忧通信
随着智能手机的普及,人们对手机信号的依赖程度越来越高,在某些地区或特定环境下,手机信号不稳定的问题时常困扰着用户,本文将探讨如何提升手机信号的稳定性,让你在关键时刻不再为信号问题烦恼。了解信号基础知识我们需要了解手机...














蜀ICP备2022005971号-1